讓每個美好瞬間,都能輕鬆入鏡
在日常生活中,我們總忍不住拿起手機為自己與家人拍下各種美景。不管是難得遇見的夕陽、舒適愜意的郊外風景,或是與另一半之間難忘的浪漫時刻,都很想用影像好好地保存下來。如果身邊有位懂攝影的朋友能幫忙拍攝,那就更棒了,拍攝的角度不用擔心,也能完整捕捉到眼前的美景。每次獨自旅行,總會遇到想拍照或錄影卻沒人幫忙的情況,結果拍出來的效果都不是很滿意,讓人有點小失落。此外在運動的時候,我也很希望能夠記錄下自己認真努力的模樣,可惜沒辦法一邊動一邊拍,總覺得很遺憾。某次偶然在網路上看到HOVER哈浮運動相機的介紹,突然讓我產生了極大的興趣,心裡馬上浮現了一個念頭:「這不就是我一直在找的東西嗎?」其實,你有沒有想過透過HOVER哈浮的探索,就能找到適合自己記錄的生活方式
在還沒接觸飛行相機之前,其實我跟一般大眾一樣,對於空中攝影總是充滿擔憂,害怕操作複雜自己會無法掌控,買來不會使用而變成了家中雜物。先前接觸過HOVERAir X1 Smart後發現,HOVER 哈浮運動飛行相機與一般空拍機大有不同,飛行相機擁有空拍機的技術並結合運動相機的跟拍多樣視角,內建智慧AI模式一鍵完成自動飛行、避地型障礙並找到最佳拍攝角度,就算完全沒經驗的新手,也能輕鬆上手。更棒的是還提供了多種拍攝模式自由選擇,無論是跟拍模式、環繞拍攝還是固定懸停都沒問題,讓我徹底擺脫了過去的擔憂,輕鬆地享受空拍帶來的樂趣
▌品牌歷史
HOVER哈浮是由零零無限公司Zero Zero Robotics推出的創新飛行攝影品牌,創立於 2014 年,創辦人來自史丹佛大學,專注於嵌入式人工智慧AI技術和機器視覺技術,致力於開發具備機器視覺和高精度控制系統的智慧裝置。主打「小巧、聰明、好上手」體驗,定位為用戶提供便攜易用且智能的飛行攝影體驗
從 2022 年在美國推出的 HOVER X1 開始大受好評,就為現在的 X1 系列奠定了清晰的產品定位與直覺化的交互體驗。後來推出的 X1 Smart 則是在保留核心功能的同時,進一步輕量化,特別適合運動愛好者使用。它結合高解析影像與便攜設計
▌型號規格
專為運動愛好者和專業內容創作者的飛行相機
作為飛行相機界的領頭羊,零零科技這次帶來了兩款全新力作: X1 PRO 和 X1 PROMAX型號。這兩款飛行相機延續了哈浮各種優點,可折疊設計、手掌起飛、AI 智慧跟拍等超好用的功能,不僅影像品質大幅提升,智能飛行模式與操作便利性等各方面更是進一步進化。對於喜歡旅遊拍攝壯麗景觀、熱愛運動想捕捉帥氣瞬間,或是創作者想要拍出更精彩專業的影片,都能滿足更高階的拍攝需求,全面升級讓新手也能輕鬆上手拍出專業級作品
✅ 192g 輕巧機身 口袋裝得下,帶出門完全沒負擔
✅ 手掌起飛 出門拍片超帥超快,不用遙控器也行直接手掌啟飛!
✅ 智慧跟拍 & 全地形飛行 水面、雪地、山路、懸崖,統統能飛 還能跟著你滑板、跑步、騎車高速移動
✅ 8K 畫質 + 4K120fps 慢動作 畫質細節超猛,慢動作看起來超有感 10bit HDR 色彩模式,畫面更有層次感!
✅ 內建 10+ 智慧運鏡模式 環繞、懸停、漸遠、俯拍、豎拍通通有Vlog ,創作直接少剪一半時間!
▌產品開箱
哈浮HOVERAir PROMAX
這次我入手的是HOVERAir PROMAX 暢飛套裝,外觀採用簡約的黑色包裝,呈現出專業且低調的質感。整體給人沉穩且簡潔的風格,非常符合追求簡單實用的使用者
HOVERAir PROMAX從盒子裡取出後,發現每個配件都附上了套裝收納保護殼,裝起來剛剛好,拿在手上就覺得特別安心。平常放在包包裡出門旅行或戶外活動時,完全不用擔心機器被刮到撞傷,不占空間且方便收納,就算外出攜帶也很方便
內部配件超齊全,主機、兩顆電池、快充頭、充電管家、Type-C 線,連收納袋都有,直接打包帶走超方便。我出門都習慣把機器丟進收納袋,以免不必要的碰撞。暢非套裝內含雙電池,一整天拍攝下電量加上快充速度,實際使用上還滿夠用的
充電搭配 65W PD 快充變壓器,充電管家可同時為兩顆電池進行充電,約 60 分鐘即可充滿兩顆;若僅為單顆電池充電,充電時間約為 45 分
▌主機介紹
輕量級機身、重量級畫質
HOVERAir PROMAX哈浮飛行相機展開後尺寸為 173 x 149 x 39 mm,搭配電池的總重量也只有 192 克,差不多就跟手掌一樣大,輕巧好攜帶,單手操作也沒問題依據台灣現行《遙控無人機管理規則》,其屬於免註冊登記類型,意味著在符合相關法規與限制之活動空域內,無需事前申請即可合法飛行,使用範圍較廣,也就是說只要在合法的飛行空域內,就可以直接使用無需事先申請
電池設計在機身頂部,採用可拆卸式電池,單顆容量為 1920mAh,最長可支援約 16 分鐘連續飛行拍攝。以每個場景拍 2到3 分鐘來算,一顆電池大致可支撐 5~8 段內容,對於短影音創作者或戶外紀錄來說非常實用。有打算冬季或出國滑雪的人,官方也有專為低溫環境設計的電池,在-20ºC的雪地低溫環境中穩定運行,預計台灣秋季會計劃推出
機身可折疊設計
機身設計延續輕便小巧的特性,支援折疊收納,有效縮小體積。折疊後尺寸僅為 105 x 149 x 34 mm,不僅攜帶方便,亦可輕鬆收納於口袋或小型包袋中。整體重量甚至輕於智慧型手機,體現高機動性的設計理念
在傳輸與儲存方面,機身內建 64GB 儲存容量,側邊配備 Type-C 接口與TF 卡擴充槽,短途拍攝根本不用插卡就很夠用,若進行長時間 4K 或 8K 拍攝或是要拍更多,旁邊透過 TF 卡擴充儲存空間,最大擴充至1TB都沒問題。Type-C 接口,除了連接行動電源充電外,還能用來連接電腦直接拷貝資料,無需再拔卡或是透過手機下載資料,直接省去麻煩
大感光元件鏡頭
主機配置前後雙鏡頭,1/1.3 吋感光元件與客製化七層玻璃鏡頭,最大光圈F2.55,帶來傑出的成像品質與細節表現,16mm端收納FOV 107°超廣角畫面。同HOVERAir X1 PROMAX影像最支援8K 30Fps超高畫質與4K 120Fps極流暢度,4K 60fps之下 可以拍 10-bit HLG,這台也是全球首款具備 8K 拍攝能力的運動飛行相機,重新定義空拍影像的專業標準
HOVER X1 PRO / PROMAX 皆採用全新一代 SmoothCapture 2.0 影像穩定技術,結合雙軸雲台、EIS 電子防手震與地平線矯正三大核心功能,讓畫面在移動或晃動中依然穩定流暢。其中的雙軸雲台支援俯仰軸調整,可抑制上下抖動、提供物理穩定;EIS 演算法則修正細微震動,強化整體影像平順度;而地平線矯正能自動保持畫面水平,就算機身傾斜也不怕。這套系統能應對多種動態場景,達到戶外運動和高強度移動拍攝的最佳表現
感光元件升級 畫質更強
感光元件可說是影像品質的核心關鍵,HOVERAir X1 PROMAX哈浮飛行相機擁有 1/1.3 吋 CMOS ,對比 iPhone 16 Pro採用的1.3 吋 CMOS 感光元件尺寸大小相同,一樣具備強大進光能力,大感光加持下HOVERAir X1 PROMAX即使在光線不佳環境中,依然保有清晰細膩的影像表現,有效降低雜訊並提升暗部細節,各種環境皆能展現專業級成像表現
支援10bit專業色彩
HOVERAir X1 PROMAX 支援 10bit 色彩深度,相較於一般 8bit 的 1,600 萬色,能呈現超過 10 億種色彩,畫面過渡更平滑、細節更豐富。特別是在拍攝日出、天空、湖面、金色草地等高動態場景時,能有效避免常見的色塊與色階斷層問題,讓影像色彩更細膩自然,視覺上更具電影感。後製時無論是拉亮暗部、調整色溫或飽和度,也都保有更完整的影像資訊與彈性空間
無死角視野 × 全方位避障 = 更智慧的飛行體驗
相機尾部配備基於 dTOF 技術的測距感測器,能提升退後飛行時的主動避障功能,有效提升飛行安全性。而在此基礎上,HOVERAir X1 PROMAX 還加入了視覺感測器強化,深度強化尾部的環境感知能力與靈敏度,讓避障判斷更快更準,安全性更上一層樓
飛行耐摔三大保護設計
🔰 HEM™ 超彈性材質全機包覆 整機與槳葉皆採用獨家 HEM 材料輕量又耐撞, 大幅減少飛行中因碰撞或墜落造成的損壞風險。
🔰高韌性結構設計 螺旋槳的上方保護框、下方保護框採用高韌性結構,具備更強的抗衝擊能力, 就算遇到牆面、障礙物或擠壓,也能有效保護機體結構。
🔰外部彈性包覆吸震結構 在誤觸樹枝或突發氣流導致墜落時, 槳葉不易斷裂或變形,降低維修風險、提升飛行安心
HOVERAir X1 PROMAX採用全新升級的空氣動力學機身設計,降低飛行時的風阻,提升穩定性與操控性。結合獨家定制的高效能馬達與螺旋槳,強化了推進力還有效降低能源消耗,實現動力與效率的完美平衡。在空中靜止懸停還是高速移動,皆能展現出優異的飛行表現
機體邊框不是一般塑膠,而是用了一種叫做 HEM 的專利超韌材料,不但比碳纖維還輕,還更耐摔又耐用,每片螺旋槳皆由 HEM™ 高韌性材料進行全包覆,打造兼具輕量化與高韌性,在飛行安全方面也不會擔心被槳葉打到人體造成潛在傷害,將整機重量控制在僅 192克,便攜性與安全性之間得到平衡
若在實際使用中空拍時誤觸樹枝,或是在戶外山林飛行中遭遇突發氣流導致輕微墜落,透過外部彈性包覆結構均能有效吸收碰撞衝擊,避免螺旋槳免於斷裂或變形,即使遭遇牆面、障礙物或意外擠壓,也能讓機體減少損害程度,降低能對人與設備損壞潛在風險,讓使用者在各種環境中飛行時多一份保障
▌專屬APP
Hover X1 APP程式
HOVER X1 App 是專為 HOVER飛行相機設計的官方應用程式,支援 iOS 和 Android 系統,在 App Store 或 Google Play 商店免費下載。透過此 App可以即時預覽拍攝畫面、調整飛行參數、切換拍照與錄影模式,並管理媒體檔案。您可以在 App Store 或 Google Play 商店免費下載 HOVER X1 App
打開 APP 後,系統會首先要求與主機連接。連線成功後,畫面將顯示各項功能圖示選單,方便依照需求進行調整與設定。若是首次使用的玩家,建議先觀看內建的新手教學,能快速了解基本操作與安全須知
當前介面主要設定可分為三大類:飛行設定、拍攝設定與操作設定。例如在拍攝設定中,可調整畫質、選擇拍攝HLG 或 HDR模式、慢動作等,其它飛行與操作設定在這裡也能逐一改變設定
以及每種AI飛行細項設定能在此進一步設定,如果想以最高畫質8K做原始片段,則必須在起飛前於此介面中預先設定完成,系統會自動儲存並延續上次的設定,不需每次重複調整。8K 和 4K 畫質都很好,但如果您手邊沒有能顯示 8K 的螢幕,我會比較建議使用 4K。主要是因為 8K 最多只支援到 30 Fps,而 4K 可以到 60~120 Fps(僅慢動作120Fps),兩者在流暢度上差異蠻明顯的,而且4K 會更適合多數人設備使用情境
因為前後都有鏡頭,所以起飛前可以自己決定機身要朝外還是朝內。這會影響你在操作的時候,左右方向怎麼對應,習慣之後會比較順手
自主飛行超直觀
若想要完全自己掌控飛行過程,切換到手動模式,畫面即會顯示虛擬控制介面與即時影像預覽。左側搖桿負責升降與旋轉方向,右側搖桿則控制前進、後退與左右橫移,操作邏輯清晰直覺,讓你自由駕馭
如果不習慣預設的操作方式,難以上手!在飛行設定中提供了四種操作選項可供切換,主要差異在於轉向與前後飛行的控制方式。你依照自己的習慣與直覺選擇最順手的操作模式,大至上操作就能得心應手
▌飛行要點
起飛前請先確認飛行空域與天候條件
無論前往那個地點,起飛前請務必先下載政府官方 App《Drone Map》,開啟定位功能,確認目前所在位置是否為合法飛行空域。以HOVERAir X1 PROMAX 這類需申請的機型來說,綠色與黃色區域皆為可飛行範圍,只要遵守規定即可安心飛行。而每日的風速與天氣狀況也會影響飛行安全,強風、降雨等環境條件可能導致飛行不穩或設備受損,請養成起飛前查詢空域與天候的好習慣
但要特別注意,雖然HOVERAir X1 PROMAX的因體積重量在飛行限制方面相對寬鬆,但在某些地區仍有特定的高度限制仍需注意,出發前務必要先了解當地的飛行規定。建議在飛行前開啟手機的定位功能,HOVER X1 的 APP 會根據位置自動偵測,若進入限制區域,系統會跳出警示提醒,幫助你避開違規風險
▌實際操作
外出踏青就是要輕裝上陣,不想揹大包小包,好在HOVERAir X1 PROMAX 體積超小巧、重量輕盈,折疊起來只有巴掌大,口袋一塞就能帶走,輕鬆出發無重量負擔。而且不像一般無人機常常受限於各種限飛區域,HOVERAir X1 PROMAX限制範圍較小,使用起來更自由度較廣泛
機身上方設有螢幕,中央這顆圓鍵同時具備電源啟動與功能確認的雙重用途,輕按兩下就能看電量,長按中央三秒直接開機,開機後螢幕會顯示當前狀態與模式資訊,左右切換操作超直覺。同時中央這顆圓鍵也是電源與確定
要與手機APP或信標連線的話,先把左右按鍵一起按壓,直到亮起藍燈,即代表表示已進入配對模式。這時手機 App 會即時顯示連線狀態,確認配對成功後,大約 5 秒內即可完成與 HOVERAir X1 PROMAX的連線。在這之前記得要先把手機的藍芽與WIFI打開,才能順利連線
在掌心簡單起飛
HOVERAir X1 PROMAX將操作門檻降到最低,首創手掌起降的簡單流程,不需要繁瑣的陀螺儀校準或 GPS 搜尋,開機後將HOVERAir PROMAX飛行相機放在掌心,鏡頭朝向自己再按下按鍵確定啟動,主機就會發出倒數三秒提示音,接續自動升空辨識並鎖定使用者的身型臉部,啟動預設的智慧飛行模式,只要選好想要的拍攝軌跡,一鍵啟動就能自動拍出流暢的空拍影片和照片
接下來會依照設定自動執行飛行軌跡,你只需站在原地還是自由移動,它都能穩定跟拍、忠實完成任務。整個過程操作簡單、上手快速,只需幾個步驟,就能輕鬆享受如專業般的拍攝體驗,飛行高度可達120 米約為40層樓高,從空中俯瞰世界,盡收眼底
主動避障全面升級
HOVERAir X1 PROMAX的主動避障功能這次變得更厲害了。除了原本底部就有的避障系統,現在還多了後方的視覺感應和 dTOF 感測器。簡單說,就是飛機在往後飛時也能看到後面有沒有東西,一旦快撞上時會自動急煞,能在最高 3m/s 的速度下迅速剎停,煞車動作很俐落,完全不拖泥帶水,用起特別安心。特別是飛行空間比較小的時候,這功能真的很實用
手勢偵測自動降落
HOVERAir X1 PROMAX飛行相機的多種智慧操作模式,在距離有效範圍內,平行跟隨、超級正面跟隨、騎行跟隨、滑雪跟隨模式都有支持手勢降落,我們只需用雙手擺出叉姿勢就能自動感應安全降落,除了這個外後續還會透過更新來增加更多手勢操作
拍完結束任務後,HOVERAir X1 PROMAX飛行相機會自動飛回原地,我們只要把手掌攤開放在機身下方,它就會自動感應慢慢降落在你手上。完全不用按按鈕,也不用彎腰去撿,收機變得很簡單
搭載雙感應器
機身底部也有 dTOF 測距與視覺感測器,主要用於輔助定高、自動降落、避免地面碰撞,利用光脈衝反射時間計算與地面的距離,即時判斷地形與高度變化,讓它在低空或複雜環境中也能穩定懸停與安全降落
全地形技術 OmniTerrain
搭載全地形技術的HOVERAir X1 PROMAX,實現了智慧全地形辨識飛行。也就是說,無論是在森林中穿梭樹縫拍攝,或貼近水面捕捉倒影,機身主動感知環境,大幅降低碰撞風險,提升低空飛行的安全性與拍攝靈活度結合 SmoothCapture 2.0 穩像技術,透過雙軸雲台、EIS 電子防震與水平校正三重防抖機制,無論你在跑步、騎車,甚至滑雪,畫面都能流暢穩定,都能穩定不晃動,隨時捕捉清晰又震撼的精彩瞬間
全地形模式自動啟動
在戶外使用時,全地型 OmniTerrain 會自動啟用,並於開機後約 30 秒內自動完成全地形辨識。其圖示與狀態指示器會顯示於螢幕左上角,下方圖片展示其啟用與關閉的狀態。建議在水面、雪地、低光環境、飛越懸崖或進行遠距飛行時保持此功能啟用,有助於提升飛行過程中的環境感知能力,並降低潛在風險
必須要提醒的是,全地型 OmniTerrain只能在戶外定位開啟,一般室內空間使用是不會主動開啟,這部份改為室內跟隨模式,室內空間無支援的全地型 OmniTerrain情況下,室內跟隨模式適合許多
VLOG 短影音風潮盛行,為配合觀眾以手機直立觀看的習慣,Facebook、Instagram、抖音等平台皆偏好直幅影片。介面也有橫式與直式畫面切換選項,兼顧拍攝與觀看習慣區分
飛行時,透過手機上的 HOVER X1 APP 可以即時看到飛行畫面,操作介面功能詳細。畫面上方會顯示電量、連線、飛行高度等狀態資訊,右側可切換錄影或拍照模式。若想結束飛行,只要點選左側的一鍵返航按鈕,飛行器就會自動飛回起飛點
這張是起飛後 ,由空中拍下的照片,鏡頭1/1.3 英寸感光元件,配合內到外都經過客製化打造的七層高精密鏡頭模組,讓畫面細膩接近單眼級別。鏡頭具備 107°超廣角視野,相當於全片幅的 16mm 超廣角焦段,比一般消費級空拍機更廣,但最令人驚喜的是在保有廣角視野的同時,畫面幾乎沒有明顯畸變,整體畫質清晰銳利、色彩自然有感
如果飛行器離操作位置不遠,也可以選擇直接在原地降落,長壓需要的項目結束任務。或是可以透過信標進行精準定位返航,確保飛行器能準確返回起飛位置。若失去信號也會自動返航,HOVERAir X1 PROMAX將依照原飛行路徑後退 30 公尺並懸停,等待重新連線
精確定位尋找設備
戶外飛行若不慎讓主機失去連線,在其他地點迫降也不用太擔心。APP 內建的「尋找設備」功能可以根據主機最後的位置顯示降落方向,還能直接切換到 Google 地圖進行導航,協助快速找回機身,並發出聲音訊號來提醒該機器正確方位
▌WiFi 6高速下載
秒速下載 告別等待
錄影如果全程使用 8K 高畫質錄製,容量確實相當龐大。不過HOVERAir X1 PROMAX 採用最新 Wi-Fi 6 傳輸技術,高達 1.2 Gbps 的無線高速傳輸提供更快又穩定資料傳輸能力,迅速地將影下載至手機或電腦。就我實際使用的體驗來說,每段短片在十幾秒左右就能下載完成,幾乎不需等待太久,這點非常加分
▌AI飛行模式
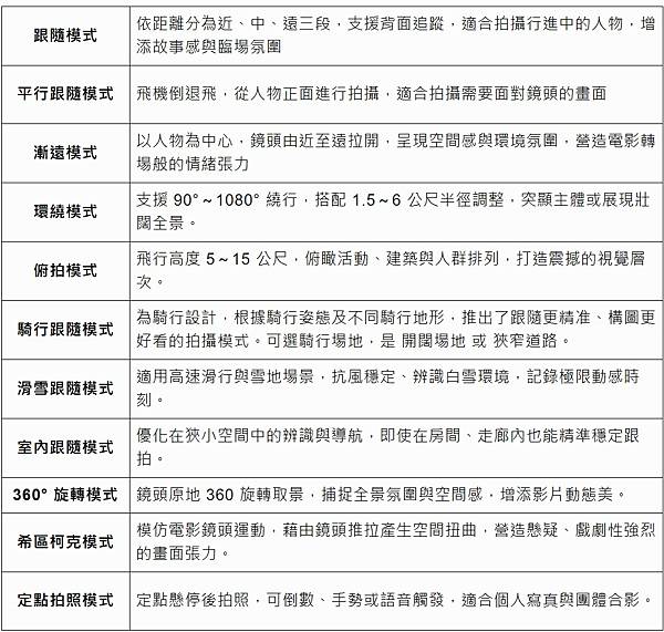
多種內建 AI 智能飛行模式
HOVERAir X1 PROMAX 搭載多樣化 AI 飛行模式,按下就能一鍵起飛:
▲騎行跟隨: 針對騎行運動設計,能依不同騎行地形提供「開闊場地」與「狹窄道路」選項。開闊場地強調動力與穩定,適合公路環境;狹窄道路則精準模擬騎行軌跡,有效避障,適用林道與山路,確保安全拍攝與流暢跟拍
▲滑雪模式: 打造強大跟隨功能,能精準識別滑行路線與動作,如蛇形下滑、下蹲、摸雪等姿態,並在坡度大時貼近雪面穩定跟拍。攝影構圖根據滑雪特有的 S 型路線設計,確保人物始終在最佳畫面中。錄影結束只需靜止 3 秒,HOVER 便自動靠近返回,無需上坡取機。畫質經雪地環境優化,呈現真實明亮的視覺效果,搭配耐寒電池與充電倉,低溫下運作沒問題
▲室內跟隨模式: 智能模仿用戶行走路徑,上下樓梯、穿越窄門或大角度轉彎,在低速環境下依然穩定跟拍,不易跟丟或碰撞。為提升室內安全性,該模式將最大速度限制為 15 km/h。此模式特別適合室內空間導覽、房地產介紹,以及需低速轉彎或上下樓梯的拍攝場景,亦適用於部分室外環境。
自己也能拍得輕鬆
▲定格拍照模式: 可在空中穩定懸停後自動進行拍照,維持固定高度與位置不漂移。定格拍照的觸發方式,是停止動作不動3秒做動,假如今天自己一個人出去散心,苦無旁人幫忙拍照,我們就可以利用這項功能幫忙拍照,特別適合個人寫真或團體合影情境使用,免去每次拍照都需它人協助的無助
▌8K高畫質
8K震撼畫面 絕美呈現
當今影像技術快速發展,搭載8K攝影機,不僅能捕捉極致細膩的畫面細節,8K解析度為7680×4320像素,是4K的4倍和2K的16倍,能捕捉極其細緻的影像,如建築紋理、地貌、植被細節等,更為後製提供更高的靈活度。尤其在地形測繪、建築紀錄、廣告與電影製作中,8K解析度讓畫面即使經過裁切、縮放,不損畫質同時保持銳利清晰
相較於一般常見的2K與4K畫質,8K擁有更高的像素密度,可呈現更真實的紋理與層次感,再結合10bit色深,8K畫面能呈現超過10億種色彩,相較8bit的1670萬色,色彩過渡更加自然,動態範圍更廣,尤其在日出、雲層、夜景等高反差場景中表現更為出色。這樣的組合,讓8K解析度大升級,拍攝大景所帶來的畫質震撼不可言喻 (請YT點選齒輪為8K才會開啟最高畫質)
▌拍照能力
靜態與動態同樣精彩
拍照表現其實相當不錯,我直接拿感光元件大上好幾級的 VIVO X100 Ultra 來對比,兩者在成像品質上的差距算小。色彩表現自然,白平衡穩定,不容易出現偏色問題;細節還原方面,即使在放大檢視下,邊緣紋理與暗部層次依然清晰;HDR 表現高反差場景還是背光情況,都能保留亮部與暗部的細節。整體而言,其成像能力已超越市面上多數手機,足以應對一般拍攝甚至進階影像需求
▌HoverLink 圖傳信標 + 左右搖桿手把套組
HoverLink 所見即所得的圖傳技術
這次推出的 OLED 智慧圖傳信標支援獨立操作,不用手機也能操控飛行相機,內有這次新亮點 HoverLink 技術,放在口袋裡就能精準跟拍,提升追蹤穩定性。還有內建麥克風,即時收音更清晰,適合用於拍vlog 當收音使用。搭配細膩的 OLED 螢幕,觸控靈敏,即時影像距離也從 500 公尺提升到 1 公里,隨時看畫面,不用頻繁拿手機,拍攝更有效率
全能操控一手掌握
期待已久的飛行相機配件套裝中遙控器組合最讓我感到驚喜,與 HOVERAir X1 Pro / ProMax完美搭配,以其靈活的操作模式提供多種遙控器組合,帶來了全新的操作體驗
第一次打開保護殼時,立刻被它的「三態模塊化設計」驚豔到。整體外型簡潔俐落,模組安裝靠近就能自動吸附,多變的安裝組合帶來新鮮感。單手體感操控、雙手遊戲握持,或是只用 Beacon 模組,怎麼搭都順手又有趣。任何人使用過就會喜歡上這種自由靈活的操作方式

HOVERAir X1 PROMAX在進行連線操作時,僅能選擇手機 App 或信標其中一種方式連接,無法同時使用。無論您選擇哪一種方式,所錄製的影片皆會儲存在機身中。連線只是決定您想用哪種方式來操作它而已,而非影像儲存位置
信標隨行更安心
信標的主要用途,是為了在自拍時快速部署或召回 HOVER 的位置,它設計的核心,是讓動態拍攝更輕鬆直覺,當然螢幕也有各種目前狀況資訊方便了解。舉例來說,當你正騎著腳踏車或穿著滑雪板,不方便頻繁停下操作時,就能透過信標快速將 HOVER 移動至你前方的理想位置,等待你通過、完成一段精彩畫面。拍攝結束後,也能立即操作 HOVER 飛回身邊,無需繞路或來回移動
操作介面結合了觸控與實體按鈕,只要在螢幕上向下或左右滑動,就能快速拉出各種選單,例如設定、飛行模式、連線狀態、返回等。不需要進入複雜的選單層層點選,整體操作流程簡潔明瞭,讓你能快速完成各項設定與調整
三款操作模組自由選擇
信標本體與手把支援多種連接方式,在開箱這套OLED圖傳信標與模組化手把遙控器時,真的會讓人驚嘆。可以說HOVERAir X1 PROMAX手把化設計中非常有想法的概念,它真的做到了實現好用易上手,要不要搭配手柄、要帶幾個配件,完全看你需求,自由度很高,完全符合現代消費者的使用習慣
單手體感操控
當你把信標和帶有 R 標誌的遙控器連接好之後,立刻變身為單手體感遙控器,下方獨立搖桿可直接控制主機上升與下降方向,也能當為旋轉角度作用。額外手把還能為信標提供電力延長使用時間,可說是一舉兩得
遙控器背後設有一個扳機鍵,只要按住它,再透過傾斜手柄,就能直覺地操控飛行器前進、後退或右側橫移,操作方式就像使用 Wii 體感搖控器一樣自然順手
單手體感遙控器操作影片:
專業飛控操作裝置
如果你追求更高階操控體驗,只需將左右雙搖桿插件接上信標本體,它立刻搖身變成為專業級的雙手航拍遙控器。平移、俯仰還是跟隨拍攝,雙手操作手感精緻許多
當雙手把結合使用時,握起來的手感和操作方式真的就像在打電動一樣,直覺又順手。不管是控制飛行方向,還是切換功能,整體動作都很流暢自然。對我來說幾乎不用花時間學,很快就上手了
搖桿直拔式設計,替換非常方便。在手把套組裡就附有兩種不同造型的搖桿,一個是平面觸感,適合喜歡順滑操作的人,另一個則是齒狀設計,提供更強的止滑感,操作起來更有回饋。可以依照個人習慣替換
螢幕畫面同步手機
螢幕還支援手機投影功能,將畫面同步顯示到手機上,變成更大的即時影像螢幕,方便在構圖還是調整角度都一目了然,畫面細節也能較為詳細
手把後方頂部齒輪用來控制雲台的俯仰角度,操作起來就跟傳統無人機的遙控器邏輯相同,完全無縫接軌,對有操作經驗的人來說一看就懂
▌CoPilot智控搭檔
這幾天收到 X1 APP 信標韌體最新功能更新,明顯感受到 哈浮HOVER 正在持續打造更智慧、靈活的飛行體驗。這次全新加入的「CoPilot 智控拍檔」功能,使用信標、單手體感遙控器、雙手航拍遙控器,或是手機 APP一律支援,讓 AI 跟拍不再受限於固定路線,用戶可透過信標、搖桿或 APP 介面,隨時進行細微的飛行調整,在自動與手動之間找到最靈活的平衡
在這之前請先更新您的固件至最新版本,以啟用 CoPilot 支援(飛機韌體:7.11.8 / 信標韌體:2.3.8/ app版本:2.32.0)
啟用方式首先進入智慧預覽,處於「跟隨」、「平行跟隨」或「超級正面跟隨」模式下,再進入飛行設定內,開啟「智控搭檔」打開,即可啟用 CoPilot 功能。例如在跟隨模式中,長按「向前」可拉出一段漸遠鏡頭,再長按「向後」拉回來,繼續正面跟隨,而在背後跟隨時,長按「向左」則能實現順時針環繞,讓畫面豐富多變增加視覺張力
飛行創意由你主導
隨後啟用CoPilot後,可透過信標把手遙控或APP進行操作方向與構圖微調,CoPilot 智控搭檔讓你加入個人拍攝創意:
▲左側左右鍵:控制 HOVER 順時針或逆時針旋轉,改變拍攝角度
▲右側上下鍵:調整飛行高度,實現邊跟拍邊上升或下降
▲左側上下鍵:前進或後退,靈活控制與主角的距離
對於喜愛用影像說故事的創作者來說,透過這些直覺式的操作,即使在 AI 跟拍過程中,也能即時加入個人創意,微調鏡頭運動軌跡與畫面角度,讓拍攝更貼近你的敘事需求。CoPilot 都能協助你即時調整飛行方向,可說是將自動追蹤與手動創作完美結合,拉近了全自動與全手動控制的距離,在飛行中加入個人巧思,拍出更具個性的影片作品
靈活降噪模式切換
拍攝時若有收音需求,可選擇「自然降噪」或「深度降噪」兩種模式。自然降噪適合保留人聲與環境音,並抑制螺旋槳等背景噪音,深度降噪則專注消除環境雜音,強化人聲清晰度。若您是開箱創作者,或有旁白收音的需求,這裡提供的影片收音與降噪功能,去除雜音將能錄音品質變的更好
▌公路車安裝配件
單車運動玩家最佳拍檔
值得一提的是,HOVERAir X1 PROMAX非常適合熱愛公路車運動的朋友使用。像是騎車有專用的手把支架。這樣的設計能讓使用者在高速騎乘即時追蹤觀看螢幕中飛行畫面與操作,也進一步強化了追蹤穩定性
官方也為這顆小巧的信標設計了多種磁吸配件,像是騎車時可以直接吸附在車架上,讓飛行器自動從後方跟拍,完全不用手動操控。搭配車載支架,邊騎邊看即時圖傳畫面也非常方便
支架的安裝方式不同於他牌採用的卡扣環狀設計,改以軟橡膠材質搭配彈性結構,安裝時不需硬卡或旋轉,透過彈性包覆達到穩固,固定適應不同車架尺寸或表面的方便安裝
最後只要將支架旁的螺絲鎖緊到底座的指定位置,這個卡槽是專為信標設計的,安裝完成後固定牢靠,大至上算是完成全部安裝了
騎行時可將信標吸附在車架上,讓飛行器自動從後方跟拍,無需手動操控,輕鬆拍攝騎行過程。磁吸穩固不易脫落,搭配車用支架即可隨時查看信標畫面
擺脫手持輕鬆固定
除了圖傳信標車用配件外,官方還推出了一個吸附式夾具,這配件真的超方便。有了它,信標不再需要全程手持,可輕鬆固定在背包、衣服等各種平面位置
圖傳信標結合磁吸夾具,可輕鬆固定於背包肩帶上,隨身攜帶毫不費力。HOVERAir X1 PROMAX 飛行相機便精準鎖定使用者為追蹤目標,行走奔跑都維持穩定連線與精確定位。即使在開放環境中,也能一鍵召回,避免機體遺失
▌山上戶外露營
留住當下最真的模樣
與認識多年的朋友去露營兩天一夜,工作忙完終於好好放慢腳步,享受大自然寧靜舒暢,以前總想把這些珍貴時刻記錄下來,找不到幫得上忙的夥伴。現在有了 HOVERAir PROMAX 飛行相機,一切都改變了,它像是一位懂得取景的隱形攝影師,默默捕捉每張動人畫面,讓我們可以放下手機、放鬆當下,HOVERAir X1 PROMAX把大家的表情全都記錄得剛剛好
在戶外沒電了怎麼辦? 在無電環境下,如戶外露營,透過充電管家搭配行動電源可順利為設備充電。雖然充電速度較原廠快充稍慢,但仍可有效解決臨時電力需求,相對的外出拍攝我早習慣這樣替換
營區空間寬敞又充滿靈感,處處都是想捕捉的精彩畫面。將HOVERAir X1 PROMAX飛行相機派上用場,搭配操作手把模組,靈感閃現立刻起飛
交給 HOVERAir X1 PROMAX替你完成拍照
隔日離開前,替夫妻朋友拍張它們想要的高角度照片,多虧HOVERAir X1 PROMAX飛行相機的高空穩定取景,打開拍照模式就把它們在陽光下笑得燦爛的畫面拍攝下來
在實際拍攝中當天烈陽過強,原本我差點以為照片會整張過曝,但因為機身擁有與 HDR加 10Bit色深功能,自動處理強光與暗部細節,把光影層次處理得剛剛好,明暗對比自然不死白,背景亮人物也清楚,顏色飽滿豔麗,完全不用修圖。拍完那一刻,我還沒說什麼,他們就把這張設成手機桌布了,看著他們笑得這麼開心,我想這才是記錄生活最美的樣子
▌騎乘跟隨體驗
趁著好天氣約了幾個騎公路車的朋友出門,特地在單車安裝了HOVERAir X1 PROMAX的信標,看看 AI 跟隨 + 信標定位,是否真的能應付高移動速度,設定好跟隨模式,就等能拍出如我所願的畫面
安裝好信標於公路車上,啟動電源準備測試HOVERAir X1 PROMAX飛行相機的跟隨能力,因為朋友騎車速度大約落在30~60Km極限之間,對飛行相機來說其實算是滿考驗的速度範圍,當天環境有些微風,空氣流動等不穩諸多因素,更考驗著HOVERAir X1 PROMAX飛行相機的跟隨實力
準備採用 4K 60fps 拍攝模式搭配 騎乘模式,出發前我已經仔細檢查了所有設備,包括確保記憶卡容量充足、電池完全充飽,並清潔鏡頭確保畫面清楚,萬事俱備正式出發
過彎加速也不掉隊
一開始我還有點擔心它會跟不上,但整趟下來,騎行隨模式的表現讓我很驚喜,自動跟隨速度可達 42km/h,瞬間加速甚至能上看 60km/h,在平路巡航還是過彎加速,它都穩穩地跟著、不甩尾、不掉拍,整體畫質非常清晰,畫面順暢,完全沒有出現晃動或失焦的情況發生,且構圖好看用戶始終在畫面中心,整趟拍攝下來真的讓人很安心
▌生活記錄
質感生活輕鬆拍
出門記錄生活,其實不需要大包小包,手機加上一台HOVERAir X1 PROMAX 飛行相機就夠了。手機平面視角只能看見如走在路上、吃飯、跟朋友聊天這些日常,HOVERAir X1 PROMAX則負責從空中補充畫面,像是俯拍場景、拉遠視角、跟隨模式,慢動作模式,畫面瞬間有張力又有變化。簡單來說單純用手機拍太單調,有了飛行相機能拍的更精彩,兩者搭配生活紀錄就變得很有質感
凝住每個快閃瞬間
慢動作錄影部份,它還支援 4K 120 幀的慢動作錄影。像是水花飛濺、飛鳥掠過、運動慢跑,或高速列車呼嘯而過,都能一格一格清楚捕捉下來,把那些平常眨眼就錯過的瞬間,完整放慢不錯過片刻畫面
▌深山旅行
假日的清晨,我帶著HOVERAir X1 PROMAX踏上通往深山森林的小徑。沿著蜿蜒的河流啟動飛行模式,讓鏡頭緩緩深入林間,四周被高大茂密的樹木環繞
在深山裡操作HOVERAir X1 PROMAX,用單手體感遙自由的揮臂控制,只要按住扳機鍵,揮動手柄就能控制飛機前進、後退或轉向,不需要一直看螢幕或按一堆按鈕。像在山林裡走路時,一手拿登山杖、一手操作飛機也沒問題,動作自然反應快,操作起來很直覺
想飛的更遠更高,將信標組合成雙手把,操作起來游刃有餘,高空角度在螢幕即時映出的壯麗風景,高空俯瞰大自然更顯震撼與寧靜。我隨著鏡頭一同飛翔,靜靜地紀錄感受片刻美好
HOVERAir X1 PROMAX飛行相機全地形飛行的能力,正好勝任山間的翠綠草地、幽靜林道、閃閃發光的河岸與起伏的山坡,空氣清新得讓人忍不住深深吸一口氣,站在鏡頭後,看著眼前的景色從高空緩緩展開,這一路我們輕鬆飛行,靜靜記錄下沿途每幅風景
穿梭間俯瞰 每個畫面都像電影場景
在山林間,不只是走過風景,更是記錄稍縱即逝的瞬間。影像比靜態更貼近真實感受,Vlog 成為現代人的旅行日記,捕捉腳步聲、風聲與自然互動,將每段旅程化為深刻而難忘的記憶
我用手機與 HOVERAir X1 PROMAX 記錄旅程,地面行走時用手機捕捉細膩的眼前景象,高處則交由空拍機升空取景,展現山林的遼闊層次。影片中以HOVERAir X1 PROMAX融合推進、拉遠、俯視、滑軌平移等多種運鏡手法,呈現空間感也強化敘事節奏。空拍機鏡頭如鳥瞰、高空平移與側掠飛行,展現壯麗場景與動態張力,營造沉浸感與臨場感。透過信標手把操作手感,手動模式下鏡頭如空中滑軌般流暢,搭配電影式分鏡剪輯,讓平凡的登山,也能成為情感豐富的影像故事
▌使用心得
輕巧便攜超乎預期
更重要的是它的體積構造輕量化,放進包包出門毫無負擔,隨時隨地都可以在掌上起飛,對比主流的運動相機擁有出色的畫質表現,搭配非常巧妙的信標與手把系統,監看還是單手雙手的遙控,完整支援多樣化操控。雖然機身小巧,但性能絲毫不打折,影像輸出依然維持最高標準規格
你的專屬運動攝影師
運動愛好者的活動範圍包括滑板飛馳、奔跑衝線、騎行穿林,或是在戶外探險、挑戰極限,HOVERAir X1 PROMAX 輕鬆在旁跟上你的節奏,不管速度快慢、地形平坦或複雜,它都能緊緊跟上。只需手掌起飛、按鍵啟動,AI 智慧追蹤、穩定拍攝,不漏掉任何一瞬間的速度與爆發力,精準捕捉、完美呈現,妥妥把你運動的英姿保存下來
入門也能拍專業感,模組操作讓創作變簡單
整體使用下來,HOVERAir X1 PROMAX真的是把使用門檻降到最低,不再是只有專業玩家才能駕馭的空拍設備。從語音起飛、手掌接停,到模組化手把與智慧信標操控,簡單直覺不需要繁複設定,也不必花時間學習技巧
內建搭載強大 AI 智慧系統與8K高畫質,就算沒有專業經驗,新手也能拍出像電影預告片般的動態畫面,非常適合旅行風景、日常Vlog、專業剪輯完美出片,旅途中紀錄沿途美搭配多種智慧運鏡模式,像是懸停、環繞、漸遠、慢動作等功能一鍵搞定,不需要專業攝影師,HOVERAir X1 PROMAX就可幫你拍出像電影般的動態畫面。你只要專心享受當下,剩下的畫面交給HOVERAir X1 PROMAX,畫面細膩顏色豐富,表現保證讓你隨手一拍,就立馬有大片感
拍生活更拍情感
個人對這次新增AI模式非常滿意,自己並不是專業的操作空拍職業者,只是平常喜歡記錄自己的生活,對於獨立作業的自媒體部落客來說,不再需要一個跟拍員,哈浮就可以幫你完成拍攝,日常的跑步、滑板、自行車、滑雪、騎馬都可以,哈浮飛行相機專為戶外郊遊、短途旅行、朋友聚會等生活場景量身打造,操作簡單、上手零門檻,兼具實用性與娛樂性。它具備新穎的拍攝視角與自動運鏡功能,能自然地捕捉片刻畫面的完美融合,不需要專業技術也能拍出富有氛圍的畫面,只需打開電源,它就能自動跟拍、智慧取景,是現代短影片時代不可或缺的影像好夥伴
HOVERAir X1 PROMAX不只是單純器材而已,更像是我專屬的攝影師,日常生活還是戶外運動,它都默默記錄我的視角與故事,早已毫無懸念地,成為我心中不可或缺的影像夥伴。
產品官網: HOVERAir X1 PROMAX
官方FB: Facebook
購買連結: 嘖嘖預購
『HOVERAir X1 PROMAX 產品體驗地點』




















































































